返回顶部
设为首页
|
加入收藏夹
|
联系我们
站内搜索:
云中首页
本站首页
部门概况
职能职责
机构设置
规章制度
招标采购
资产管理
招标采购
资产管理
产业和房产管理
服务指南
招标采购
资产管理
下载中心
招标采购
资产管理
您当前的位置:
首页
>>
通知公告
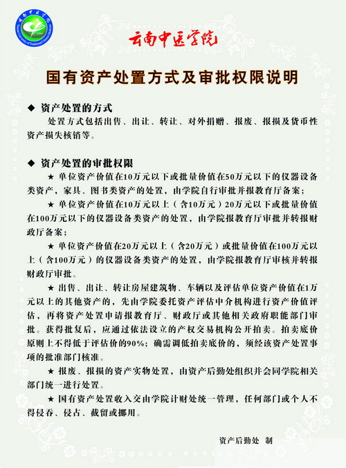
国有资产处置方式及审批权限说明
发布日期:2014-06-17 16:04:43 浏览次数:
文章字号:
大
中
小
本篇文章共有
1
页 当前为第
1
页
【收藏此页】
打印
2012 版权所有 云南中医药大学 | 技术支持:
泰得利通
地址:云南省昆明市呈贡区雨花路1076号
浏览量统计: